Indice
Simulazione seconda prova 2024
Qui il testo della prova.
Il testo è volutamente ambiguo per somigliare a quelli del ministero e per consentire soluzioni diverse a patto che siano giustificate da opportune ipotesi. Ci sono dei punti fermi però:
- la spia verde si accende se il bicchiere è presente per cinque secondi e lampeggia dalla pressione del pulsante fino al termine dell'erogazione
- l'abilitazione dei pulsanti dipende dalla presenza del bicchiere e, anche se meno esplicito, dalla temperatura
- la spia rossa lampeggia se non c'è il bicchiere
- la spia gialla si accende insieme alla caldaia
- se la temperatura è minore di 60°C non si può erogare la bevanda
- l'accensione della caldaia porta l'acqua a 80°C
- la temperatura dell'acqua può essere gestita a parte o nella sequenza di preparazione della bevanda
- il contatore volumetrico genera un segnale che dà un impulso per ogni centilitro di acqua
- frullino, coclea e immissione di acqua nel raccoglitore si attivano (e presumibilmente terminano) insieme
Punto 1: ipotesi, schema a blocchi, ingressi e uscite
Ipotesi:
- tutti i motori (frullino, coclee, pompa) sono in DC alimentati a 24V e dotati di opportuni riduttori di velocità
- la caldaia mantiene una temperatura elevata al suo interno e trasmette il calore all'acqua che passa da tubazioni al suo interno (vedi le figure qui)
- il volume d'acqua misurato dal contatore volumetrico a monte della caldaia coincide con quello che esce dalla caldaia e va al raccoglitore
- il meccanismo con le coclee è tarato in modo da erogare una quantità adeguata di polvere mentre viene pompata acqua nel raccoglitore
- preparazione della bevanda e erogazione avvengono insieme: nel raccoglitore conico la preparazione della bevanda, ottenuta miscelando polveri e acqua calda con il frullino, avviene rapidamente e la bevanda scende nel bicchiere (lentamente data la forma del raccoglitore) mentre viene preparata; al termine dell'erogazione dell'acqua (pompa, coclea e frullino disattivati) la bevanda finisce di scendere nel bicchiere per gravità
- il bicchiere, dopo essere stato posizionato, non viene prelevato fino alla fine dell'erogazione della bevanda
- i pulsanti sono tutti normalmente aperti
- le spie sono a 24V
- il sensore di presenza bicchiere (ad esempio fotocellula IR) è a tre fili tipo PNP e fornisce un segnale digitale a 24V
- il segnale del contatore volumetrico è ad impulsi con il livello alto a 24V
- la caldaia contiene un elemento riscaldante resistivo che si alimenta a 24V
Si prevede di utilizzare un PLC Siemens S7-1200 che disponga di:
- ingressi digitali a 24V ad assorbimento di corrente (sink)
- con un ingresso analogico in tensione (0-10V)
- uscite a relè collegate ad un'alimentazione a 24V
Si abilitano ed utilizzano:
- un merker di sistema FirstScan, attivo solo quando viene avviato il programma, per impostare lo stato iniziale
- un merker di clock a 1Hz per gestire il lampeggio delle spie
Come schema basta un rettangolo con tutti gli ingressi a sinistra (evidenziare l'ingresso analogico) e le uscite a destra.
Una tabella/legenda che elenca ingressi, uscite, timer, ecc. è la seguente.
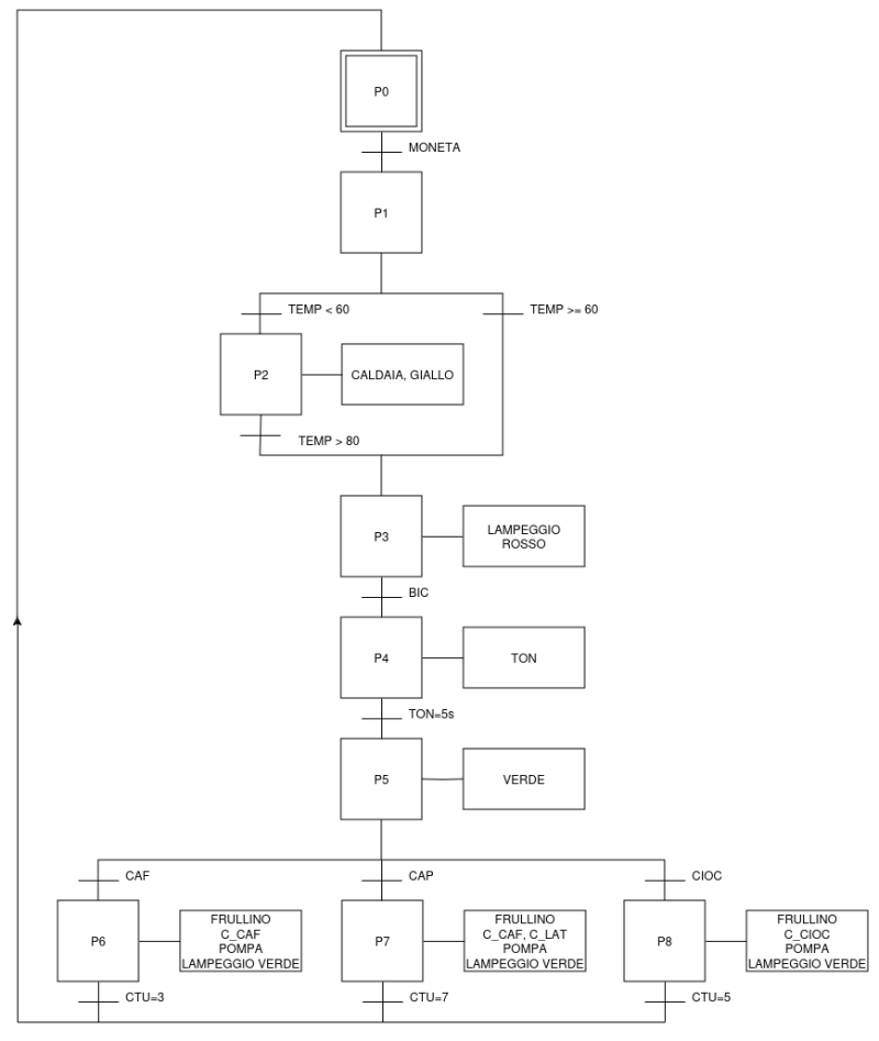
Punto 2: Algoritmo
Una possibile soluzione per l'algoritmo di gestione è descritta da questo diagramma SFC.
Il passo P1 è superfluo; si poteva subito fare la scelta mettendo in AND il sensore MONETA e la condizione sulla temperatura. Il contatore non è presente tra le uscite perché il suo stato dipende dal segnale del contatore volumetrico e non dal passo attivo.


