Indice
Unità 1 - Sensori e trasduttori di misura
Premessa: Negli appunti sotto si fa ancora riferimento al testo di TPA di Tramontana non più in adozione ma gli argomenti sono trattati anche nella materia di Elettrotecnica ed Elettronica e nel suo libro di testo alla sezione 21A.
1 Misure e vocabolario metrologico
- generalità sulle misure
2 Sensori e trasduttori
- trasduttore/sensore: trasforma una grandezza fisica in un segnale elettrico
- quando i due termini non sono usati come sinonimi il sensore è l'elemento sensibile del trasduttore che contiene anche un circuito di interfaccia che produce il segnale elettrico in uscita
- perché usare segnali elettrici: possono essere amplificati, trasmessi, memorizzati ed elaborati
- esempi di impiego dei trasduttori: monitoraggio/visualizzazione, controllo in retroazione di un sistema
- classificazioni
- in base alla grandezza fisica
- al legame ingresso/uscita (lineare, logaritmico, ecc.)
- analogico/digitale
- in base alla grandezza in uscita (in tensione, in corrente, resistivo, capacitivo, ecc.)
- assoluto/relativo
- primari/secondari (sensori di forza con estensimetri, encoder, ecc.)
- condizionamento del segnale: adattare il segnale al circuito che lo utilizzerà
- amplificazione (operazionali)
- offset (regolazione dello zero)
- filtraggio
- segnali elettrici standard:
- 0 - 5 V
- 0 - 10 V
- 4 - 20 mA1) (current loop)
- il segnale in corrente è più difficile da utilizzare ma ha maggiore immunità ai disturbi, non è influenzato dalla caduta di tensione; il live zero (4 mA per il minimo della scala) indica il corretto funzionamento e permette di alimentare il trasduttore direttamente col segnale
- parametri:
- precisione
- campo di misura (range)
- sensibilità (Δout_min/Δin)
- risoluzione (Δin_min)
- funzione di trasferimento (legame ingresso-uscita) come formula, grafico, LUT (tabella look-up-table)
- linearità
- isteresi (se c'è differenza nei risultati quando il valore sale o scende)
- offset (uscita con ingresso zero)
- stabilità (nel tempo, con la temperatura, ecc.)
- ripetibilità
- tempo di risposta
3 Sensori e trasduttori di temperatura
A lamina bimetallica
Usati negli interruttori magnetotermici e in alcuni tipi di termostati sono sensori che segnalano il superamento di una certa temperatura. Sono fatti unendo due lamine metalliche con coefficienti di dilatazione termica diversi; quando la temperatura aumenta le due lamine si dilatano in maniera e il bimetallo si incurva facendo scattare un contatto.
Termoresistenza
Le termoresistenze (Resistance Temperature Detector, RTD) sono realizzate con conduttori metallici e sfruttano la variazione della resistività del materiale con la temperatura per generare una variazione di resistenza a fronte di una variazione di temperatura. Vale:
`R_T = R_0 (1 + alpha Delta T)`
dove RT è la resistenza alla temperatura T, R0 è la resistenza a 0°C, ΔT è la variazione di temperatura e α è il coefficiente di temperatura del materiale metallico.
Il sensore RTD più utilizzato è la termoresistenza Pt100, chiamata così perché il metallo utilizzato è il platino e perché presenta una resistenza di 100 Ω a 0°C (vedi tabella 1).
Vantaggi:
- ampio range di temperature (-200 ÷ 800 °C)
- discreta linearità (α è quasi costante)
Difetti:
- scarsa sensibilità (il segnale deve essere amplificato)
- costo
- autoriscaldamento (il sensore si riscalda per effetto Joule durante la misura)
Per le termoresistenze, come per gli altri trasduttori resistivi, si pone il problema di ottenere un segnale in tensione da una variazione di resistenza; una soluzione è quella di far circolare una corrente costante nel sensore per generare una caduta di tensione proporzionale al valore della resistenza (esistono più soluzioni circuitali a questo scopo). Una soluzione piuttosto comune è quella di usare un ponte di Wheatstone, ma in questo caso la relazione tra tensione e variazione di resistenza non è lineare (si veda ad esempio questa simulazione); meglio usare il ponte resistivo linearizzato nella figura sotto, dove la relazione è invece lineare (si veda il paragrafo 5 di sezione 21A del testo di elettronica).
Extra:
- tecniche di misura per PT100 in inglese: influenza dei cavi di collegamento su RRTD, misura a ponte (tensione), collegamento a tre fili (ponte), non linearità della misura a ponte, misura a quattro fili (sorgente di corrente), calcoli (nello stesso sito ci sono confronti interessanti tra i vari sensori di temperatura)
- dallo stesso produttore una introduzione sulle termoresistenze in italiano
In figura una simulazione con ponte linearizzato e stadio invertente per Pt100.
Termistori
Vedi Application note sui termistori NTC di Vishay per le figure.
I termistori sfruttano lo stesso principio delle termoresistenze - una variazione di temperatura produce una variazione di resistenza - ma sono realizzati con materiali semiconduttori invece che metallici. Esistono due tipologie di termistori:
- PTC (positive temperature coefficient), dove la resistenza aumenta con la temperatura, come per i metalli
- NTC (negative temperature coefficient), dove la resistenza diminuisce all'aumentare della temperatura
I primi sono usati come dispositivi di protezione per sovracorrenti, i secondi come sensori di temperatura (vedi pagina di wikipedia).
Gli NTC sono realizzati con ossidi metallici sinterizzati, materiali semiconduttori caratterizzati da un coefficiente di temperatura negativo (all'aumentare della temperatura si liberano dei portatori di carica determinando un calo della resistività). Le caratteristiche principali sono:
- campo di misura -50 ÷ 150 °C
- elevata sensibilità (gradi variazioni di resistenza a fronte di piccole variazioni di temperatura)
- comportamento non lineare
- basso costo
- dimensioni ridotte
- robustezza
Nelle applicazioni compatibili con il range di temperature i termistori NTC risultano particolarmente vantaggiosi. Il difetto principale che ne complica l'utilizzo è la non-linearità. Per intervalli di temperatura molto ridotti si può approssimare la caratteristica ad una retta, altrimenti si può utilizzare la relazione:
`R_T = R_(25) e ^(B(1/T - 1/298.15))`
dove R25 è la resistenza a 25°C (corrispondenti a 298,15 gradi Kelvin), T è la temperatura misurata (in K) e B è un parametro che caratterizza l'NTC, sempre in K. La relazione tra resistenza e temperatura è dunque esponenziale . In pratica le caratteristiche principali di un NTC sono riassunte dai due parametri:
- R25, che indica la resistenza a temperatura ambiente
- la costante B, che dipende dal materiale
I due parametri sono riportati nei datasheet e nei cataloghi; la R25 è desumibile anche dal codice colorato riportato sul componente. Dal punto di vista applicativo la scelta del termistore si in base al valore di resistenza richiesto, individuando una R25 adatta, e alla sensibilità richiesta, con la costante B2).
Extra:
- lungo approfondimento sui termistori da Electroyou.it
- linearizzazione a tre punti:
- paragrafo di un libro di testo sull'argomento3) (vedi anche application note Microchip figura 9) dove il calcolo della resistenza RL per la linearizzazione a tre punti, dati Tmax e Tmin, si fa calcolano Tmedia e i tre valori della resistenza alle tre temperature, poi (uguagliando le variazioni di tensione rispetto a Tmedia): `R_L=(R_(Tmed)(R_(Tmi\n)+R_(Tm\ax))-2R_(T\mi\n)R_(Tm\ax))/(R_(T\mi\n)+R_(Tm\ax)-2R_(Tmed))`
- o usando una formula pratica ancora più semplice: `R_L=R_(Tmed)(B-2T_(med))/(B+2T_(med))`
Termocoppie
Le termocoppie sfruttano l'effetto termoelettrico (o effetto Seebeck) e sono fatte di due conduttori metallici diversi tra loro saldati ad un'estremità, detta giunto caldo, e liberi all'altra estremità, detta giunto freddo. Quando i due giunti si trovano a temperature diverse nel giunto freddo si genera una tensione, il cui valore dipende dalla differenza di temperatura, esprimibile come:
`V= alpha Delta T`
dove α è il coefficiente di Seebeck, espresso in μV/°C (la relazione non è lineare perché α cambia con la temperatura).
Le termocoppie sono standardizzate e le varie tipologie si distinguono per per campo di temperatura e sensibilità (espressa dal coefficiente α). Le termocoppie K (cromel-alumel4)) sono le più usate e hanno un range di temperatura elevato e una discreta sensibilità; quelle S (platino-rodio), molto più costose, hanno un range ancora più elevato e un comportamento quasi lineare ma scarsa sensibilità.
L'utilizzo delle termocoppie pone una serie di problemi perché:
- il legame tra tensione e temperatura non è lineare
- la tensione generata dipende dalla differenza tra la temperatura nei due giunti e per risalire alla temperatura del giunto caldo bisogna conoscere quella del giunto freddo
La linearizzazione del segnale è ottenuta con appositi circuiti integrati negli strumenti dotati di termocoppia (ad esempio anche i multimetri). I costruttori forniscono anche delle tabelle per ogni tipologia di termocoppia che riportano i valori di temperatura associati alla tensione nell'ipotesi che il giunto freddo sia a 0°C.
Per tener conto della temperatura del giunto freddo si può:
- mantenere il giunto freddo a 0°C (poco pratico, adatto al massimo per misure di laboratorio)
- misurare la temperatura del giunto freddo con un altro sensore (ad esempio un NTC o uno a semiconduttore)
- stimare la temperatura del giunto freddo (temperatura ambiente) accettando una certa imprecisione nella misura
- compensare la temperatura del giunto freddo sommando al segnale una tensione di valore opportuno
In commercio esistono integrati dedicati al condizionamento delle termocoppie che semplificano notevolmente l'utilizzo di questi sensori. Ad esempio l'amplificatore per termocoppie AD595 o l'AD8495 hanno queste caratteristiche:
- sono adatti ad un solo tipo di termocoppia (J o K)
- linearizzano il segnale (solo l'AD8495 e parzialmente)
- compensano automaticamente la temperatura del giunto freddo grazie a un sensore a semiconduttore integrato
- amplificano il segnale differenziale
- danno in uscita una tensione riferita a massa di 10mV/°C
Riassumendo le termocoppie si impiegano
- in ambito industriale per alte temperature (metallurgia, fornaci, fumi, ecc.)
- nei multimetri
I vantaggi principali sono:
- range di misura molto esteso, anche con temperature molto elevate
- standardizzazione (sia come leghe che come connettori) e intercambiabili
- basso costo
- piccole dimensioni
- basso tempo di risposta
- robustezza
- auto-alimentate
Gli svantaggi sono:
- scarsa sensibilità (le tensioni sono nell'ordine dei μV/°C)
- bassa precisione
- comportamento non-lineare
- sono sensibili alla differenza di temperatura e non alla temperatura assoluta
Extra:
Trasduttori di temperatura integrati
I sensori di temperatura integrati contengono sensore e circuito di condizionamento (linearizzazione, amplificazione) in un unico componente. Il loro funzionamento si basa sulla dipendenza dalla temperatura delle caratteristiche della giunzione PN. Questo tipo di sensori sono molto pratici:
- funzionano con un ampio range di alimentazioni
- sono lineari
- hanno una discreta precisione
- hanno solo due terminali
L'unico limite è il range di temperatura, compreso tra -50 e 150 °C.
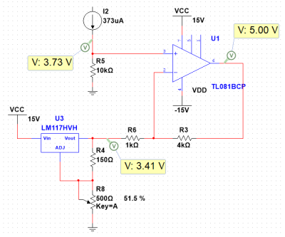
Tra i tanti trasduttori integrati in commercio5) due soluzioni classiche sono l'AD590 e l'LM35. Il primo è un sensore in corrente mentre il secondo è in tensione. Entrambi si alimentano con una tensione tra 4 e 30 Volt. L'AD590 fornisce 1μA/K di corrente (273 μA a 0°C) mentre LM35 10mV/°C (0 mV a 0°C). L'AD590 è da preferire quando il sensore è lontano perché presenta una maggiore immunità ai disturbi e non è influenzato da eventuali cadute di tensione. Il secondo, oltre ad essere più economico, è più pratico da usare perché produce un segnale in tensione più facile da utilizzare e proporzionale alla temperatura in gradi Celsius invece che Kelvin. L'LM35 ha bisogno di un alimentazione negativa per temperature inferiori a 0°C. Il segnale dell'AD590 può essere facilmente convertito in tensione provocando una caduta di tensione su un resistore di precisione e usando un amplificatore non invertente (la tensione Vref serve ad aggiungere un offset per avere 0 Volt a 0 °C). Nella figura seguente la simulazione del circuito dove la Vref è ottenuta con un regolatore LM317 (0V a 0°C e 5V a 100°C). La simulazione è disponibile qui.
Un circuito alternativo per l'AD590 che sfrutta un convertitore corrente-tensione è quello nella figura seguente, dove con il potenziometro si aggiunge una corrente costante di 273μA per avere 0 Volt a 0 °C (vedi anche la figura 13 nel datasheet6) ).
Il dimensionamento si fa considerando una variazione di 100μA (corrispondente all'intervallo di temperatura tra 0 e 100°C) a cui devono corrispondere 5V in uscita. R2 si dimensiona in modo da ottenere un campo di regolazione per la corrente che comprenda i 273μA da sottrarre.
Nella figura sotto vediamo invece un circuito di condizionamento per LM35 che dà 0 Volt a 10°C e 10 Volt a 50°C.
Il partitore sulla sinistra produce un valore di tensione che introduce un offeset nel segnale in uscita, altrimenti si avrebbero 0 Volt a 0°C. Il buffer evita di caricare il partitore di tensione. In questa soluzione si applica il principio di sovrapposizione degli effetti considerando prima il solo segnale dell'LM35 - quindi una configurazione da amplificatore non invertente con 0 Volt in uscita al buffer - poi la sola tensione in uscita al buffer (configurazione da amplificatore invertente con 0 Volt in uscita al LM35).
Extra
Risorse utili:
- esercizi sul condizionamento di sensori resistivi a ponte
- video su carico/generatore a corrente costante dal canale EEVBlog di youtube
- due soluzioni di generatori di corrente (current sink) con LM317 o operazionale e BJT:
Nel circuito di sinistra la tensione tra Vout e ADJ è fissa e con R1 si fissa la corrente per il carico. Nel circuito di destra7) si impone la tensione del partitore alla resistenza R2 che, a meno della corrente di base del BJT, coincide con quella sul carico flottante8) RL. Il secondo circuito può essere realizzato anche per carichi riferiti a massa scambiando le due resistenze e utilizzando un transistor PNP invece che NPN.
4 Sensori estensimetrici
Gli estensimetri - o sensori estensimetrici o strain gauge ma anche strain gage - convertono una deformazione meccanica in una variazione di resistenza. Sono realizzati disponendo un conduttore (metallico o semiconduttore9) ) a serpentina su un supporto isolante flessibile .
Considerato che nei conduttori di sezione circolare vale la relazione:
`R= rho l/S`
dove ρ è la resistività, l la lunghezza e S la sezione, una deformazione dovuta a trazione del conduttore provocherà contemporaneamente un allungamento e un restringimento della sezione, quindi un aumento di resistenza10). Gli estensimetri sfruttano questo fenomeno per tradurre piccole deformazioni in variazioni di resistenza; inoltre, dal momento che queste deformazioni sono proporzionali alle forze che le hanno generate, è possibile realizzare sensori estensimetrici secondari di forza, peso, coppia e pressione.
La variazione di resistenza può essere calcolata con:
`(Delta R)/R_0 = K_E (Delta l)/l_0`
dove il fattore di deformazione KE esprime la sensibilità dell'estensimetro e gli altri due termini sono variazioni relative di resistenza e lunghezza.
Gli estensimetri vengono spesso utilizzati in strutture a ponte, come mostrato in figura:
Se usati a coppie o a gruppi di quattro si ha:
- un aumento della sensibilità, se le deformazioni dei due estensimetri avvengono in senso opposto
- la compensazione degli errori causati dalla dipendenza della resistenza dalla temperatura (che coinvolge tutti gli estensimetri)
Nel circuito a ponte con un solo estensimetro la tensione Vd, dipendente dalla deformazione dell'unico estensimetro di resistenza Rx si ottiene11) come:
`V_d=V_g x/(4+2x)`
dove la variabile x definita come:
`x=(Delta R)/R_0=K_E (Delta l)/l_0`
permette di esprimere la resistenza dell'estensimetro come:
`R_x = R_0(1+x)`
Dal momento che le variazioni di resistenza sono molto piccole 2x risulta molto minore 4 e la relazione non lineare che esprime la tensione Vd può essere approssimata con:
`V_d = V_g/4 x = V_g/4 K_E (Delta l)/l_0`
che è invece lineare.
Nel caso in cui si impieghino due estensimetri che si deformano la sensibilità migliora e si ha:
`V_d = V_g/2 x = V_g/2 K_E (Delta l)/l_0`
Infine se si usano quattro estensimetri che si deformano a coppie in direzioni opposte si ha:
`V_d = V_g x = V_g K_E (Delta l)/l_0`
Un circuito alternativo è il ponte resistivo linearizzato. Questo circuito ha il vantaggio di produrre una tensione riferita a massa - non serve un amplificatore differenziale come nei circuiti a ponte - direttamente proporzionale alla ΔR12):
`V_O=-V_g/2 x`
La tensione in uscita è però negativa e richiede un alimentazione duale; inoltre la sensibilità è minore rispetto ad altre soluzioni.
Celle di carico
I ponti estensimetrici, disposti opportunamente lungo una trave che si deforma, sono utilizzati per misurare le forze (ad esempio il peso nelle bilance elettroniche); in questo caso il trasduttore completo viene detto cella di carico.
Qui una simulazione con cella di carico (simulata da un generatore da 5 mV), amplificatore per strumentazione INA111 e ulteriore stadio di amplificazione.
5 Trasduttori di posizione e di velocità
Vedi anche la sezione 21D dal libro di testo di elettronica.
Potenziometro
Un potenziometro può essere usato come sensore di posizione considerando che la resistenza tra il morsetto centrale e uno dei due estremi dipende dalla posizione del contatto mobile, quindi del cursore. Alimentando un potenziometro a tensione costante si può ottenere un segnale in tensione che dipende dalla posizione. Considerando anche la resistenza Ri dello strumento che rileva la tensione si ottiene una relazione tra tensione e posizione non lineare. Nel caso ideale, con resistenza Ri infinita, la relazione diventa lineare:
`V_O = V_(\C\C)/L L_x`
I potenziometri sono usati come trasduttori di posizione nei servomotori RC. Si tratta di una soluzione semplice ed economica ma poco robusta (i contatti si usurano nel tempo e c'è attrito nel funzionamento).
Trasformatore differenziale
Per rilevare piccoli spostamenti si può usare un trasformatore differenziale. Il principio di funzionamento è questo: un trasformatore con un avvolgimento primario e due secondari presenta un nucleo magnetico mobile. Spostando verticalmente il nucleo, si ha un aumento di tensione in uno dei due secondari e una diminuzione nell'altro. La tensione VO, nulla quando le due tensioni nei secondari sono uguali13), assume un valore dipendente dalla posizione del nucleo.
Questa soluzione è caratterizzata da:
- risposta quasi lineare e buona precisione
- nessun attrito
- alimentazione in alternata senza elettronica, con svantaggi e vantaggi (range di temperature molto grande ma più complicato nell'utilizzo)
Dinamo tachimetrica
Sono in disuso soppiantati dagli encoder.
La dinamo tachimetrica è una macchina in continua che funziona da generatore senza carico. In queste condizioni si comporta come un generatore che produce una tensione continua proporzionale alla velocità di rotazione.
Trasduttori a effetto Hall
Sono usati come sensori di prossimità. Sfruttano un fenomeno - l'Effetto_Hall14) - per cui un materiale semiconduttore attraversato da corrente genera una tensione quando sottoposto ad un campo magnetico perpendicolare. Questo tipo di sensore è disponibile in forma integrata con un circuito di condizionamento in grado di fornire un segnale proporzionale al campo magnetico oppure on/off.
I sensori ad effetto Hall sono:
- economici
- robusti e affidabili (non c'è attrito né parti in movimento)
- resistenti all'acqua e alla polvere
Queste caratteristiche li rendono adatti a tantissime applicazioni. Si utilizzano ad esempio nei motori brushless, per individuare la posizione dell'albero, nei cilindri pneumatici, come finecorsa, nei ciclo-computer, per misurare velocità e distanza percorsa dalle biciclette.
Encoder
Gli encoder15) sono trasduttori secondari di velocità e posizione. Il principio di funzionamento di un encoder tachimetrico è questo:
- un disco forato (o con zone trasparenti e opache), interposto tra un LED e un fototransistor16), ruota in maniera solidale con l'albero
- mentre il disco gira il raggio luminoso colpisce alternativamente il fototransistor
- il fototransistor produce un segnale in tensione quasi rettangolare, in base alla presenza o meno di luce
- la velocità di rotazione è proporzionale alla frequenza del segnale in tensione
In particolare per un disco con N fori la velocità in giri al minuto si calcola con:
`n = f/N 60`
In questo video una dimostrazione del funzionamento di un ecoder tachimetrico.
Quello appena descritto è il principio di funzionamento dell'encoder tachimetrico, che è in grado di misurare solo la velocità. L'encoder incrementale, con due corone di fori e due coppie LED-fototransistor, permette di ottenere anche il verso di rotazione (vedi questo video per una veloce spiegazione del principio di funzionamento). Con le due corone sfasate tra loro si ottengono due segnali detti fase A e fase B in quadratura, cioè sfasati tra loro di un quarto di periodo. Se il disco ruota in senso orario la fase A è in anticipo rispetto alla fase B, se ruota in senso antiorario la fase A è in ritardo. Un segnale digitale che rappresenta il senso di rotazione si può ottenere con un flip-flop D con la fase B usata come clock. Osservando i diagrammi temporali si vede come l'uscita del flip-flop sia alta quando il disco ruota in senso orario e bassa quando ruota in senso antiorario. L'encoder incrementale è usato nei mouse per ottenere la rotazione relativa della rotella montata sul tasto centrale. Nei mouse non ottici che si usavano anni si usavano altri due encoder montati su dei rulli mossi da una pallina posta sul lato inferiore per ottenere lo spostamento lungo le coordinate x e y.
Se si desidera conoscere la posizione assoluta dell'albero è necessario utilizzare un encoder assoluto. In questo tipo di encoder sono presenti più corone/tracce con zone opache e trasparenti e più coppie LED-fototransistor. La posizione dell'albero è individuata dal codice binario prodotto dai fototransistor che, per come sono realizzate le varie tracce, è unica per ogni posizione o settore del disco.
In figura un encoder assoluto con cinque tracce; i cinque segnali digitali formano una parola di 5 bit che codifica 25=32 diverse posizioni secondo il codice Gray17).
6 Sensori capacitivi
I sensori capacitivi trasformano una variazione della grandezza fisica da misurare in una variazione di capacità. Appositi circuiti di condizionamento - più complicati di quelli per sensori resistivi - generano un segnale in tensione che dipende dalla capacità del sensore.
Per un condensatore piano18) vale la relazione:
`C = epsilon S/d`
dove S è la superficie, d la distanza tra le armature e ε la costante dielettrica dell'isolante tra le due armature. I sensori capacitivi sono realizzati in modo da sfruttare la variazione di uno - o più di uno - dei tre parametri per produrre una variazione di capacità. Ad esempio:
- in un sensore di umidità o di gas cambia il dielettrico: in condizioni normali il dielettrico è l'aria, in presenza di gas (o umidità) la costante dielettrica cambia
- in un sensore di livello le armature sono parzialmente immerse in un serbatoio e il sensore si comporta come due condensatori in parallelo con dielettrico e capacità diverse; quando cambia il livello del liquido cambiano le due capacità, quindi la capacità risultante
- nei sensori di posizione si sfrutta il movimento di una delle due armature o del dielettrico per produrre una variazione della capacità
- il sensore di pressione sfrutta il movimento di una delle due armature, una membrana mobile, per produrre una variazione di capacità
- i sensori di capacità differenziale, con tre armature, si comportano come due condensatori la cui capacità cambia in seguito allo spostamento di un armatura per misurare vibrazioni, accelerazioni o piccoli spostamenti
Nella figura seguente un circuito con 555 (R1 1.8k R2 6.8k C 1nF) per il condizionamento di un sensore di livello capacitivo.
L'alimentazione è in basso, i due elttrodi del sensore si collegano in basso a sinistra mettendo in parallelo il valore di capacità del sensore con quella del condensatore da 1nF, l'uscita è in alto a destra.
Navigazione
Torna all'indice.











