Indice
Quadri
Prerequisiti
- Distribuzione AC in BT
- fase, neutro, PE
- interruttori automatici
- sistema trifase e definizioni
- carichi trifase con collegamento a stella e triangolo, presenza o meno neutro
Elenco prove
- marcia arresto
- teleinversione
- timer (avviamento ritardato) con relè ausiliario
Tabella prove
Cosa c'è dentro
Le esercitazioni sugli impianti industriali si realizzano utilizzando dei quadri come quello in figura.
All'interno del quadro si realizzano i circuiti delle esercitazioni cablando correttamente altri dispositivi (teleruttori, relè, temporizzatori)1) poi si procede al collaudo collegando:
- alimentazione trifase
- motore asincrono trifase
- pulsantiera di comando
Il quadro per le esercitazioni può essere rappresentato schematicamente così:
Come si vede sono già installati alcuni componenti essenziali che non vanno mai smontati, cioè:
- connettore a baionetta per l'alimentazione (in alto)
- connettore a baionetta per il motore (in mezzo)
- connettore per pulsantiera (verde, in alto)
- morsettiera motore e alimentazione (a sinistra)
- morsettiera comando (a destra)
- interruttore rotativo generale con blocco porta 2)
- trasformatore 380V/24V
All'interno del quadro troviamo anche:
- le barre omega, sulle quali si innestano dispositivi e morsettiere
- canaline per la posa dei cavi
- messa a terra (PE collegato telaio del quadro)
Nello schema le sigle utilizzate per i conduttori e le morsettiere sono:
| L1, L2, L33), N | alimentazione dall'esterno all'interruttore generale |
| T1, T2, T3, N | alimentazione lato interno |
| N | neutro |
| U, V, W | linea motore |
| COM, PALT, PM1, PM2 | comune , arresto, marcia1 e marcia2 per la pulsantiera |
Tensione dei circuiti ausiliari
Negli impianti industriali, insieme alla bassa tensione industriale (380/400V trifase) destinata ai circuiti di potenza è presente un secondo sistema di alimentazione, a tensione più bassa, per l'alimentazione dei circuiti ausiliari. I principali utilizzi sono:
- circuiti di comando
- segnalazione (lampade, suonerie)
- consenso
- apriporta
Un valore tipico per la tensione di alimentazione dei circuiti ausiliari è 24V AC4)(non pericolosa perché inferiore a 50V). Naturalmente i dispositivi da installare nel quadro (contattori, relè ausiliari, temporizzatori) vanno scelti tenendo conto di questo valore. I circuiti ausiliari possono essere realizzati con conduttori di piccola sezione (fino a 0,5 mm²).
Trasformatore
Per ottenere la tensione di 24V AC dalla tensione di rete (trifase o monofase) si usa un trasformatore con:
- circuito primario (ingresso) a 400V (può essere presente una presa intermedia per la 230V)
- circuito secondario (uscita) a 24V (può essere presente una presa intermedia per ottenere 12V + 12V)
Il trasformatore presente nel quadro ha una potenza apparente di 30VA sufficiente ad alimentare i vari dispositivi montati nei circuiti ausiliari.
Particolarità:
- affidabile ed economico
- funziona solo in AC
- garantisce l'isolamento galvanico tra i circuiti di potenza e ausiliari
- non spreca energia
Contattori
I contattori funzionano come i relé ma per tensioni/correnti/potenze elevate. Sono sempre NA (normalmente aperti, NO in inglese) e hanno bisogno di un circuito di autoritenuta per mantenere la bobina alimentata dopo la pressione del pulsante.
Relè
I relè industriali sono utilizzati nei circuiti ausiliari e svolgono le stesse funzioni dei contatti ausiliari dei contattori - autoritenuta, interblocchi, segnalazione e in generale le varie funzioni di comando - ma su un apparecchio separato.
Sono disponibili anche per installazione su zoccolo - che facilità l'installazione e la sostituzione - in due tipologie:
- octal con 8 morsetti (2 per la bobina e 2 ausiliari con comune|NO|NC)
- undecal con 11 morsetti (2 per la bobina e 3 ausiliari con comune|NO|NC)
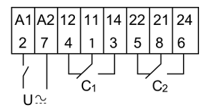
Prendendo ad esempio il relè finder (modello 60.12.8.024.0040) in dotazione al nostro laboratorio, ed esaminando il suo fascicolo tecnico osserviamo che:
- si tratta di un relè octal con 2 contatti di scambio (NA e NC con un morsetto in comune)
- i contatti di scambio sono individuati dal morsetti 1-3-4 (a cui corrispondono le sigle 11-12-14) e 8-5-6 (sigle 21-22-24)
- i due contatti si muovono insieme quando è alimentata la bobina tramite i morsetti 2-7 (sigle A1-A2)
- la bobina è in AC a 24V
- i contatti sono a 240V e sopportano 10A
La figura seguente mostra la piedinatura e lo schema interno del relè.
Timer
Quando è necessario ritardare l'inserzione o la disinserzione di un carico si usa un temporizzatore o timer. Il suo funzionamento è simile a quello di un relè ma l'apertura (o chiusura) dei contatti non avviene appena si alimenta il timer ma solo dopo che è trascorso un tempo impostato. In commercio esistono diverse tipologie di temporizzatori:
- elettronici o elettromeccanici
- con ritardo alla eccitazione o alla diseccitazione
- con o senza contatti istantanei (come quelli di un normale relè)
- su zoccolo octal o undecal
Le caratteristiche del temporizzatore finder che utilizziamo in laboratorio (modello 88.12) sono riportate nel relativo fascicolo tecnico. Come si vede si tratta di un temporizzatore:
- su zoccolo octal
- con due contatti ritardati o uno ritardato e uno istantaneo (utilizzabile ad esempio per l'autoritenuta); il modo di funzionamento è impostabile con un selettore
- tempo ritardo impostabile da 0,05s a 100 ore
- contatti da 250V e 8A
- quadro frontale con segnalazione (alimentazione e temporizzazione in corso) ghiera e selettori per la regolazione
La figura seguente mostra la piedinatura e i contatti, simile a quella di un relè.
La temporizzazione nella modalità AIb (un contatto ritardato e uno istantaneo) è invece illustrata da questa figura.
Schemi
Spesso negli schemi il circuito di comando e quello di potenza sono disegnati separatamente. Il circuito di potenza è rappresentato con uno schema ordinario, quello di comando e segnalazione con uno schema funzionale.
Si ricorda che negli schemi funzionali:
- l'alimentazione è indicata da due linee orizzontali, una in alto (24V) e una in basso
- i dispositivi si inseriscono in segmenti verticali tra le linee dell'alimentazione
- l'ordine con cui si rappresentano i vari segmenti da sinistra a destra è: comando → ausiliari → segnalazione
- le sigle identificative vanno poste a sinistra o sopra i simboli dei dispositivi
Nelle sigle dei dispositivi la prima lettera indica:
- F protezione
- H segnalazione
- K relè/contattore
- M motore
- Q manovra
- S comando
seguita da un numero che serve a distinguere dispositivi dello stesso tipo.
Negli schemi possono comparire altre sigle per facilitare il montaggio del circuito, ad esempio:
- numeri progressivo o sigle dei morsetti dei componenti
- numero o sigle che identificano i conduttori
Motore asincrono
Premessa: una breve introduzione al motore asincrono è disponibile negli appunti di quinta di elettronica.
I circuiti delle varie prove azionano motori asincroni trifase5). Questi motori sono i più utilizzati in campo industriale perché:
- sono semplici ed economici
- si collegano direttamente alla rete
- vanno a velocità quasi costante
tuttavia presentano alcuni difetti:
- assorbono correnti molto elevate allo spunto (cioè in partenza)
- hanno prestazioni scadenti allo spunto (coppia bassa)
- sono difficili da controllare (per regolare la velocità serve un inverter)
Nell'industria vengono utilizzati per le movimentazioni più semplici, dove non servono prestazioni elevate allo spunto o non è richiesto un controllo preciso della velocità.
L'alimentazione del motore trifase avviene con un cavo multipolare con i tre conduttori di fase e il PE (il neutro non serve perché è un carico equilibrato). I tre conduttori di fase sono collegati alla morsettiera del motore opportunamente predisposta in base alla tensione disponibile e alla tipologia del motore. Con dei ponti metallici è possibile collegare i sei morsetti (dei avvolgimenti del motore) a stella o a triangolo, come mostrato in figura.
Il collegamento va scelto in base alle indicazioni presenti sulla targa (ad esempio se è previsto il collegamento a triangolo con una tensione concatenata di 400V sarà indicato Δ 400V) e rispettando le sigle sui morsetti. Per l'inversione di marcia occorre scambiare due fasi.
| senso di marcia | linea | morsetti motore |
|---|---|---|
| orario | L1 L2 L3 | U V W |
| antiorario | L1 L3 L2 | U V W |
La targa di un motore asincrono trifase riporta i dati principali del motore e le tensioni riferite ai due collegamenti a stella o triangolo.
Navigazione
Torna all'indice.







