Indice
Multivibratori e circuiti con 555
Dal testo di elettronica
- Capitolo sui multivibratori, solo il primo paragrafo (definizioni) e l'ultimo (timer 555)
Foglio di calcolo per 555
Altre risorse
- articolo dal blog di Ken Shirriff che mostra l'interno dell'integrato (molti link interessanti)
- datasheet della Texas Instruments
- IC timer cookbook, testo di 290 sul 555 con applicazioni
- 555 timer IC circuits, guida con circuiti con 555
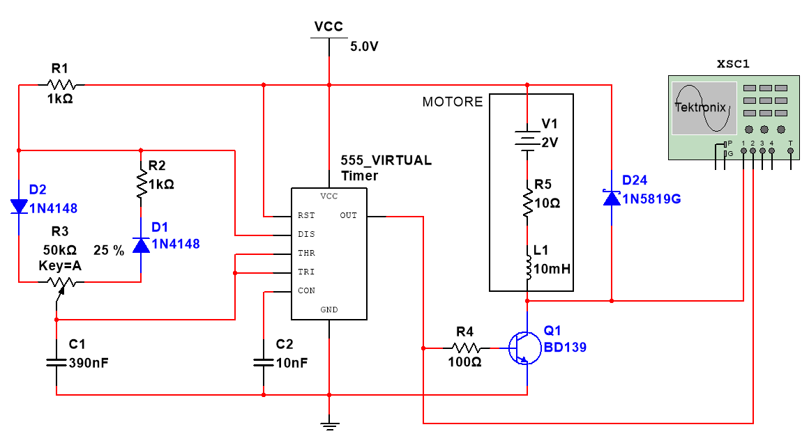
Controllo PWM di un motore DC
Il circuito seguente mostra come controllare in velocità un motore DC con la tecnica PWM.
Il 555 genera un segnale PWM con frequenza costante (circa 50 Hz) e duty-cycle variabile (da 5% a 90% circa). Osserviamo che:
- i due diodi selezionano un percorso diverso per la carica e scarica del condensatore C1
- i tempi di carica e scarica dipendono dalla posizione del cursore del potenziometro
- il periodo non cambia perché i due tempi dipendono da una quota fissa (1k) e una variabile, la cui somma è però costante
Il 555 non può pilotare direttamente un motore quindi si usa un BJT in modalità ON-OFF per alimentare alternativamente il motore in base al segnale PWM. OSserviamo che:
- il motore è simulato con un carico RL e un generatore che tiene conto della tensione generata dal motore quando ruota
- un diodo di libera circolazione posto in antiparallelo al motore protegge il transistor dalle sovratensioni indotte che si creano nel motore quando il BJT apre il circuito
- la resistenza R4 deve essere dimensionata correttamente per garantire la saturazione del BJT (stato ON, interruttore chiuso)
Controllo ON-OFF del BJT
Il BJT si comporta come un interruttore aperto (OFF) quando la corrente Ib è nulla. Questo avviene quando la tensione in uscita del 555 è al livello basso, intorno a 0 Volt.
Lo stato ON si ottiene mandando in saturazione il BJT. In queste condizioni il transistor si comporta quasi come un interruttore chiuso (ai suoi capi resta una VCEsat pari a circa 0.2 Volt). La condizione per verificare se un BJT è in saturazione è:
`I_B>=(I_(CMAX))/(h_(FEmin))`
dove è la corrente del motore e `h_(FEmin)` è il valore minimo del guadagno statico di corrente dichiarato dal costruttore. Per dimensionare R4 e fissare Ib si procede così:
- dal datasheet del 555 si ottiene `V_{OHmin}`
- dal datasheet del BJT (ad esempio il BD139) di ricavano `H_{FEmin}` e `V_{BEmax}`
- dal datasheet del motore (ad esempio questo) si ricava la corrente (è bene tenere conto che i valori sono riferiti ad un funzionamento a regime e con piena tensione continua non PWM)
- si calcola il valore minimo di Ib con la formula sopra, maggiorando eventualmente la corrente
- si calcola la Rb con:
`R_B= (V_{OHmin}-V_{BEmax})/I_{Bmin}`
Poi si prende il valore commerciale inferiore più vicino.
All'oscilloscopio
In simulazione si ottiene questo tracciato, con il segnale in uscita dal 555 in azzurro e la Vce del BJT in giallo:
Osserviamo che:
- quando il BJT è ON resta una piccola tensione ai capi del transistor, la sua `V_{CEsat}`
- nel passaggio da ON a OFF c'è un picco di tensione che il diodo di libera circolazione limita a VCC + la caduta ai capi del diodo (0,7 Volt con diodi raddrizzatori, meno con diodi Schottky)
- nella fase OFF è presente una tensione che è pari a VCC meno la tensione generata dal motore, che continua a girare per inerzia
I risultati sperimentali confermano questo andamento. Montando il circuito su breadboard si ottengono questi tracciati:
I tre segnali mostrano la Vce (in azzurro), la VCC (giallo) e la tensione ai capi del motore (in rosso, ottenuta come differenza degli altri due). Anche in questo caso si possono osservare:
- la Vce, nella fase ON
- l'intervento del diodo di libera circolazione con una sovratensione di 0,2 V circa nel passaggio da ON a OFF
- la tensione generata dal motore di circa 3 Volt (che cambia con la velocità ovviamente)
diminuendo molto il duty-cycle si può osservare che sotto una certa soglia, col motore quasi fermo, la corrente del motore cresce e il BJT non va in piena saturazione. Per questo motivo è bene tenere basso il valore di R4.


